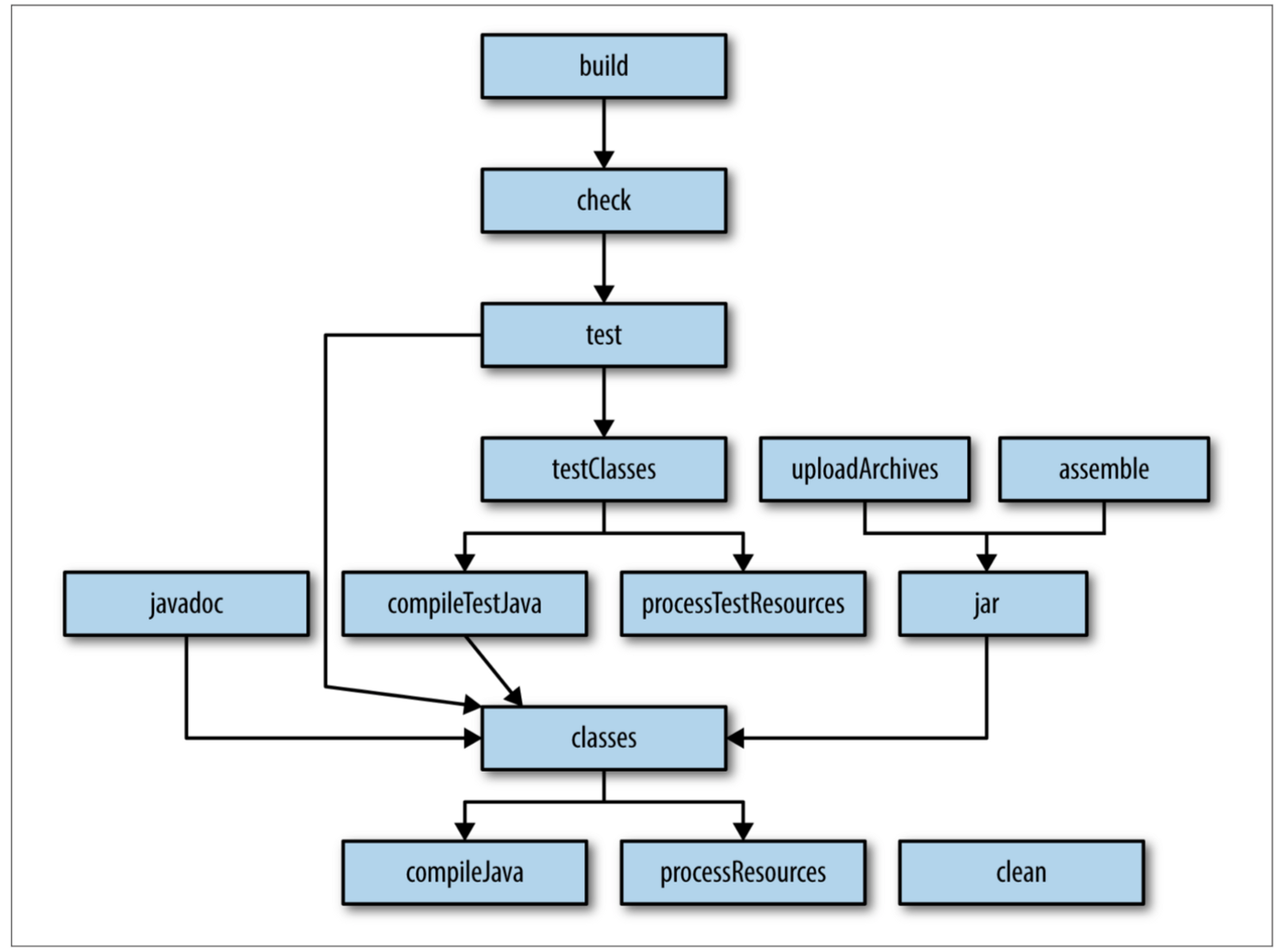
gradle java plugin을 사용하면, build 명령문 실행 시, gradle에서 task check 함수를 실행한다.

그래서 단순히 gradlew build 명령문으로 build를 하는 경우, 테스트에 실패해도 젠킨스에는 build 실패로 뜨게 된다.

이렇게 build / test 단계를 나눠서 구성하는 경우, build 단계에 check 명령문을 제외 (-x)하겠다는 옵션을 추가해줘야한다.
그러면 Build 단계에서 테스트를 실행하지 않는다.
gradlew build -x check
참고
https://proandroiddev.com/understanding-gradle-the-build-lifecycle-5118c1da613f
'소프트웨어-이야기 > 테스트-자동화' 카테고리의 다른 글
| Playwright을 활용한 비주얼 테스트: 스크린샷을 떠서 통채로 비교하기 (0) | 2024.08.25 |
|---|---|
| Mock VS Stub VS Spy (0) | 2022.09.08 |
| (Gitlab CI) Gitlab에 테스트 CI 연동하기 - Django + Postgresql (8) | 2019.11.16 |
| (Pytest) Fixture 모아두기 - conftest.py (1) | 2019.03.09 |
| (Pytest) Fixture에 매개변수 넘겨주기 (0) | 2019.03.09 |